Breadcrumbs

HDPM Installation

Overview

HDPM installation involves the following key steps:

  1. Voltage interface connection

  2. Current sensor installation

  3. Sensor interface installation and connection

  4. Monitoring module installation and connection

Key considerations

Safety

Please follow all safety instructions as well as local codes and regulations

Simplicity

HDPM provides unprecedented installation simplicity and flexibility due to its size, extreme modularity and magnetic mounting.

Planning

We highly recommend planning out the installation - if possible, you can use the magnetic sensor interfaces on any magnetic surface as a “dry run” to map out the best placement for the modules and best sensor interface interconnection topology.

Installation

Voltage interface connection

Please follow all safety instructions as well as local codes and regulations

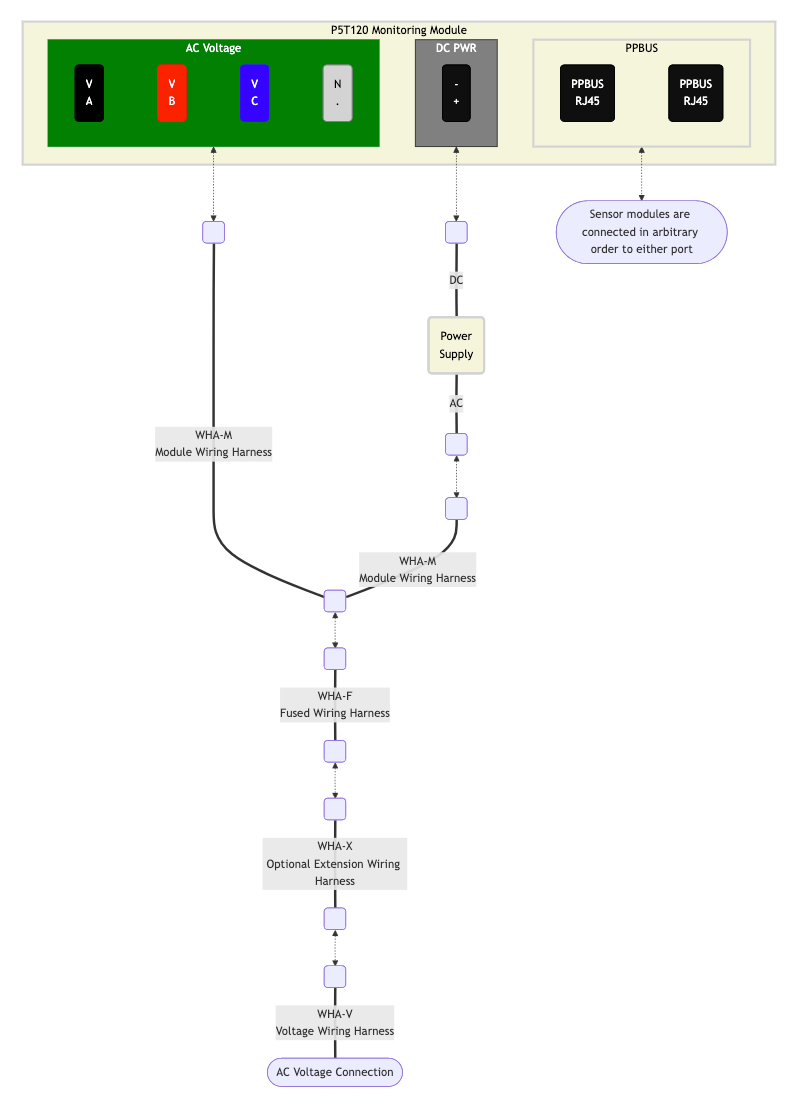
The voltage interface connection allows the monitoring module to sense voltage signals and provides an AC power connection for the power supply. Diagram 1 provides an overview of the voltage interface. It consists of the following components:

  • The monitoring module

  • The 24VDC Power Supply

  • WHA-M - the module wiring harness, providing power to the Monitoring Module voltage screw terminals and to the Power Supply

  • WHA-F - the fuse harness providing per-phase fuse protection

  • WHA-X - the (optional) extension harness

  • WHA-V - the voltage pickup harness used to connect to the monitored voltage source

Please note: the WHA-F voltage pickup harness connection should follow all local codes and regulations. Specifically, it should NOT “double-up” (or “double-lug”) to existing, occupied breakers. It should either use dedicated breakers or use a “pigtail” and a wire nut or other locally approved mechanism to split the voltage connections if necessary.

All harnesses are equipped with matching, polarized plugs and sockets.

image-20251114-210736.png
Diagram 1. Monitoring module voltage connection - includes optional wiring harnesses

Current sensor installation

Please follow all safety instructions as well as local codes and regulations

Current sensors are installed on all monitored conductors, including all loads (“poles”) and mains (if installing a system configured for mains monitoring). Make sure all sensors are placed on the correct conductors and correctly oriented.

  • Pole sensor orientation: the sensor side marked LOAD should face TOWARD the load, AWAY from the circuit breaker.

  • Mains sensor orientation: the sensor side marked LOAD should face TOWARD the panel, AWAY from the incoming lines.

Once installed, connect the sensors to the sensor wiring harness. All pole harnesses are labeled indicating pole numbers (1-120) and mains lines (A, B, C).

Sensor interface installation

Please follow all safety instructions as well as local codes and regulations

Sensor interfaces can be mounted magnetically, using adhesive tape, screws or zip-ties. The exact location of the sensor interface will generally be determined by proximity to the set of monitored sensors.

Monitoring module installation

Please follow all safety instructions as well as local codes and regulations

The monitoring module is designed to fit in a standard single or double gangbox and is compatible with a standard “decora” strike plate. In embedded installations the monitoring module may be placed in a custom “decora-compatible” cutout. The top portion of the module contains the graphical display user interface. It also contains the radio antennas necessary for data communication with the wireless gateway.

Power supply installation

Please follow all safety instructions anas well asd local codes and regulations

The power supply can be mounted magentically, using adhesive tape, screws or zip-ties. It can be mounted in or near the gang-box containing the monitoring module. If used with an optional power injector it can be mounted wherever convenient.